バンドル版とNo vSphere版の違い
Omnissa Horizon で、仮想デスクトップ専用の環境を構築するための「バンドル版」と構築済みのサーバ環境に仮想デスクトップ環境を統合するための「no vSphere版」の違いを説明します。
バンドル版と No vSphere版の違い
Horizon ライセンスは、2024 年 5 月より Broadcom から新会社 Omnissa に移管されることになりました。それに伴い、vSphere や vSAN をバンドルした Horizonは、「VMware vSphere Foundation for VDI(VVF for VDI)」と呼ばれる VDI 環境専用の vSphere、vCenter、vSAN が利用可能な形で提供されることになりました。

VMware vSphere Foundation for VDI とは
Horizon バンドル版で提供される VDI 向け機能
VMware vSphere Foundation for VDI(VVF for VDI)は、Horizon バンドル版で提供された vSphere や vSAN に替わり Omnissa から提供される VDI 環境を構築運用する専用の製品として提供されます。使用できる製品や機能は Broadcom が提供する「VMware vSphere Foundation」とは別製品で、Horizon バンドル版でのみ使用が可能です。
Omnissa のVVF for VDI と Broadcom の VVF と VCF の違い
Horizon バンドル版で使用
- vSphere Foundation
for VDI -
- vCenter Server STD
- vSphere ENT Plus
- vSAN ENT 100GiB per Core
※vSphere 8.0 u2b以上が必要
- Omnissa から購入するバンドル版でのみ使用可能
- 使用可能な単位は、購入したHorizonと同じCCU/NU 単位
- VVF for VDI は、No vSphere 版や既存のHorizonの管理は不可
Horizon No vSphere 版で使用
- vSphere Foundation
Subs per Core -
- vCenter Server STD
- vSphere ENT Plus
- VMware vSphere Kubernetes Service (VMware Tanzu Kubernetes Grid:TKG)
- vSAN ENT 250GiB per Core
※vSphere 8.0 u2b以上が必要 - Aria Suite ENT
- VMware Cloud Foundation
Subs per Core -
- vCenter Server STD
- vSphere ENT Plus
- VMware vSphere Kubernetes Service (VMware Tanzu Kubernetes Grid:TKG)
- vSAN ENT 1TiB per Core
- Aria Suite ENT
- Aria Ops for Networking ENT
- NSX Networking for VCF
- HCX ENT
- SDDC Manager
- Data Services Manager (DBaaS)
- No vSphere 版や既存のHorizonを管理するためにBroadcomからCPUのCore単位で必要数を購入
- VVF・VCFは、Horizon バンドル版も管理可能
※2024年12月 Update:VVF for VDIへの vSAN追加購入ができなくなりました。純正のVVFまたはVCFが必要となります。
※ VVF for VDI には、Aria Suite および NSX のライセンスをバンドル版として追加できません。Aria Suite および NSX を利用したい場合は、Omnissa から Horizon No-vSphere 版 と Aria Suite または NSX が含まれる Broadcom の VMware vSphere Foundation(VVF)または VMware Cloud Foundation(VCF)のライセンスを購入する必要があります。
Omnissa のVVF for VDI と Broadcom の VVF と VCF の違い
Horizon の仮想デスクトップ環境としてのみ利用可能な以下の製品が含まれます。
■ vCenter Standard
■ vSphere Enterprise Plus(Per VM) - Horizon に必要な仮想マシン・仮想アプライアンスの動作(関連コンポーネントを含む)
■ vSAN Enterprise(100 GiB / Per Core) - Horizon を利用する vSphere の物理サーバー上の Core 合計数 × 100GiB までの vSAN ストレージが利用可能
購入条件
Horizon Bundle 版の購入時のみ
※ VVF for VDI の単体購入はできません。
料金体系
Horizon と同様の同時接続ユーザー単位(CCU)または、指定ユーザー単位(NU)でのカウントとなります。
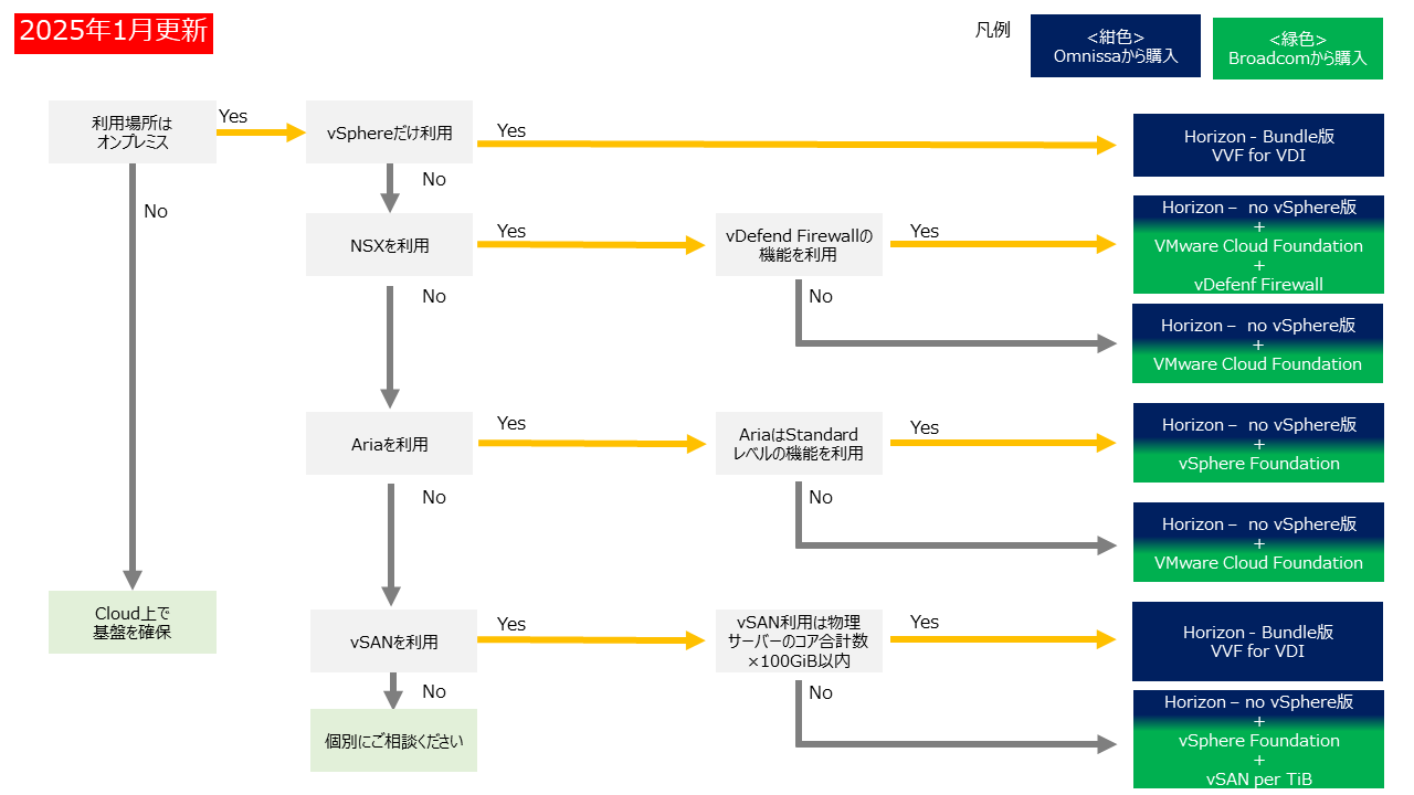
Horizon ライセンスの選択フローチャート
Horizon のバンドル版で使用可能な VVF for VDI は、No vShpere 版の Horizon ライセンスと混在ができなかったり、NSX や Aria をアドオンとして導入できないなど、いくつか注意する点があります。既存環境への追加や新たに Horizon を導入する際は、以下のチェックフローで、導入する Horizon のライセンスをご確認ください。

販売店様向けの詳細案内は、こちらよりご確認下さい https://cas-portal.it-ex.com/file-cabinet/detail/13548(IT-Exchangeアカウントが必要です)
エンドユーザー様は最寄りの販売店様へお問い合わせいただきますよう、よろしくお願い申し上げます
Omnissa Horizon へのよくある質問
Omnissa が提供する Horizon や VVF for VDI についてよくある質問を紹介します。(2024年11月現在)
- [Q1]
Horizon で利用する vSphere は Broadcom から購入する必要がありますか? -
vSphere、vCenter、vSAN を含むバンドル版ライセンスが移行した Omnissa から提供されます。ただし、ライセンス内容に一部変更があります。
- [Q2]
Omnissa への移管後、Horizon のバンドル版ライセンスにどのような変更がありますか? -
移行前のバンドル版には vSphere Enterprise Plus、vCenter Server Standard、vSAN Advanced が含まれていましたが、Omnissa 移行後は VMware vSphere Foundation for VDI(VVF for VDI)が含まれています。
- [Q3]
VVF for VDI は Term、Subscription の両方で購入できますか? -
はい。両方のライセンスでバンドル版が購入可能です。
- [Q4]
VVF for VDI は、Broadcom の VVF と同じ機能やコンポーネントが使用できますか? -
いいえ。バンドル版に含まれる VVF for VDI は Broadcom が提供する VVF と比較すると、コンポーネントに制限があります。詳細は VMware vSphere Foundation for VDI とはの項目を参照ください。
- [Q5]
VVF for VDI ライセンスの単位は Core 単位ですか? -
いいえ。VVF for VDI は単独購入はできず、Horizon のバンドル版ライセンスに含まれて提供されるため、Horizon の購入単位であるユーザー単位での購入となります。
- [Q6]
VVF for VDI で Aria は使用できますか? -
いいえ。VVF for VDI では Aria を使用できません。Aria を使用したい場合は、Broadcom から VVF もしくは VCF を購入する必要があります。VVF もしくは VCF は、Core 単位での購入となります。
- [Q7]
Horizon で NSX を利用したい場合はどうすればいいですか? -
Horizon で NSX を利用したい場合は、Broadcom から VCF ライセンスを Core 単位で購入する必要があります。
- [Q8]
VVF for VDI での vSAN の考え方について教えてください -
VVF for VDI では Horizon で利用する物理サーバーの Core の合計数 × 100GiB 分をvSANとして利用できます。詳細は VMware vSphere Foundation for VDI に含まれる vSAN ライセンスの注意点を参照してください。
- [Q9]
VVF for VDI に関するサポートは Broadcom に問い合わせすればよいですか? -
いいえ。VVF for VDI に関しては Omnissa がサポートします。Omnissa のサポートへお問い合わせください。
- [Q10]
Citrix などの他の VDI ソリューションを使用しています。VVF for VDI を単体で購入できますか? -
VVF for VDI は単体で購入できません。vSphere を利用したい場合は、Broadcom からライセンスを購入する必要があります。
- [Q11]
vSphere に提供されるライセンスキーのバージョンは何ですか? -
vSphere 8.0 U3 が提供されます。(2024 年 8 月時点)
- [Q12]
古いバージョンの vSphere は利用できますか? -
はい。ライセンスキーをダウングレードすることで古いバージョンの vSphere を利用できます。ダウングレードして利用可能なバージョンは、vSphere 7、vSphere 8 のバージョンです。
ただし、ダウングレードしたライセンスを vSphere 8.0 U2b 未満の環境に適用した場合、VVF for VDI に含まれる vSAN ストレージ 100GiB / Core が利用できません。 - [Q13]
現在 vSphere Desktop ライセンスを使用しています。今後どのような影響がありますか? -
vSphere Desktop ライセンスの有効期限までは利用できます。
ただし、vSphere Desktop は提供が終了されたため、vSphere Desktopライセンスの更新はできません。継続して利用したい場合は Omnissa から Horizon バンドル版を購入して VVF for VDI を使用するか、Broadcom から新しいライセンスを購入する必要があります。 - [Q14]
バンドル版の Horizon を購入した場合、ライセンスキーの管理はどこのポータルでおこないますか? -
Horizon のライセンスキーは Omnissa Customer Conneect で行います。
https://customerconnect.omnissa.com/homeVVF for VDI のライセンスキーは、Broadcom Support Portal で行います。
https://support.broadcom.com - [Q15]
Horizon Connection Server や UAG などの Horizon を利用する上で必要となる管理サーバーは、VVF for VDI のライセンス範囲内で実行して問題ないですか? -
問題ありません。従来のバンドル版同様に、Horizon VDI 環境専用に利用されるインフラサーバーは、VVF for VDI のライセンスの範囲で利用が可能です。
Horizon 用途と直接関係のない仮想サーバーを同一 vSphere 環境で実行したい場合は、Horizon は No vSphere 版を購入し、Broadcom から利用環境に合わせたライセンスを別途購入する必要があります。 - [Q16]
Horizon のエディションに変更はありますか? -
Horizon は Omnissa 移行後も従来どおり、Standard / Advantage / Enterprise のエディションが提供されます。詳細は Horizon のライセンスを参照してください。